Job updates in Quinto
Keeping job descriptions up to date is important for Quinto to be useful to your organization. Sometimes, you might need to update the requirements of a specific job. Other times, you might want to adjust shared settings that affect multiple jobs. Quinto provides processes to ensure updates are handled efficiently and with the right level of control.
Direct vs indirect job updates
| Direct job updates | Indirect job updates | 
|---|---|
| Direct updates involve making changes to specific jobs. You can edit any job, and changes to draft jobs are saved automatically. For published jobs, your edits are saved on a draft version, ensuring the published version remains unchanged. This approach gives you control over when to release updates, allowing you to review and finalize your changes before publishing a new version of the job. | Indirect updates involve making changes without having the job open in front of you. This includes actions such as editing a competency, changing job properties, customizing a template, and more. Draft jobs and draft versions of published jobs are automatically updated as soon as changes are saved. However, updates to published jobs are applied in a separate step. This process allows you to control when and how published jobs are updated. | 
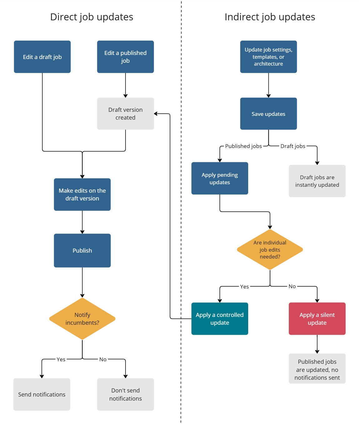
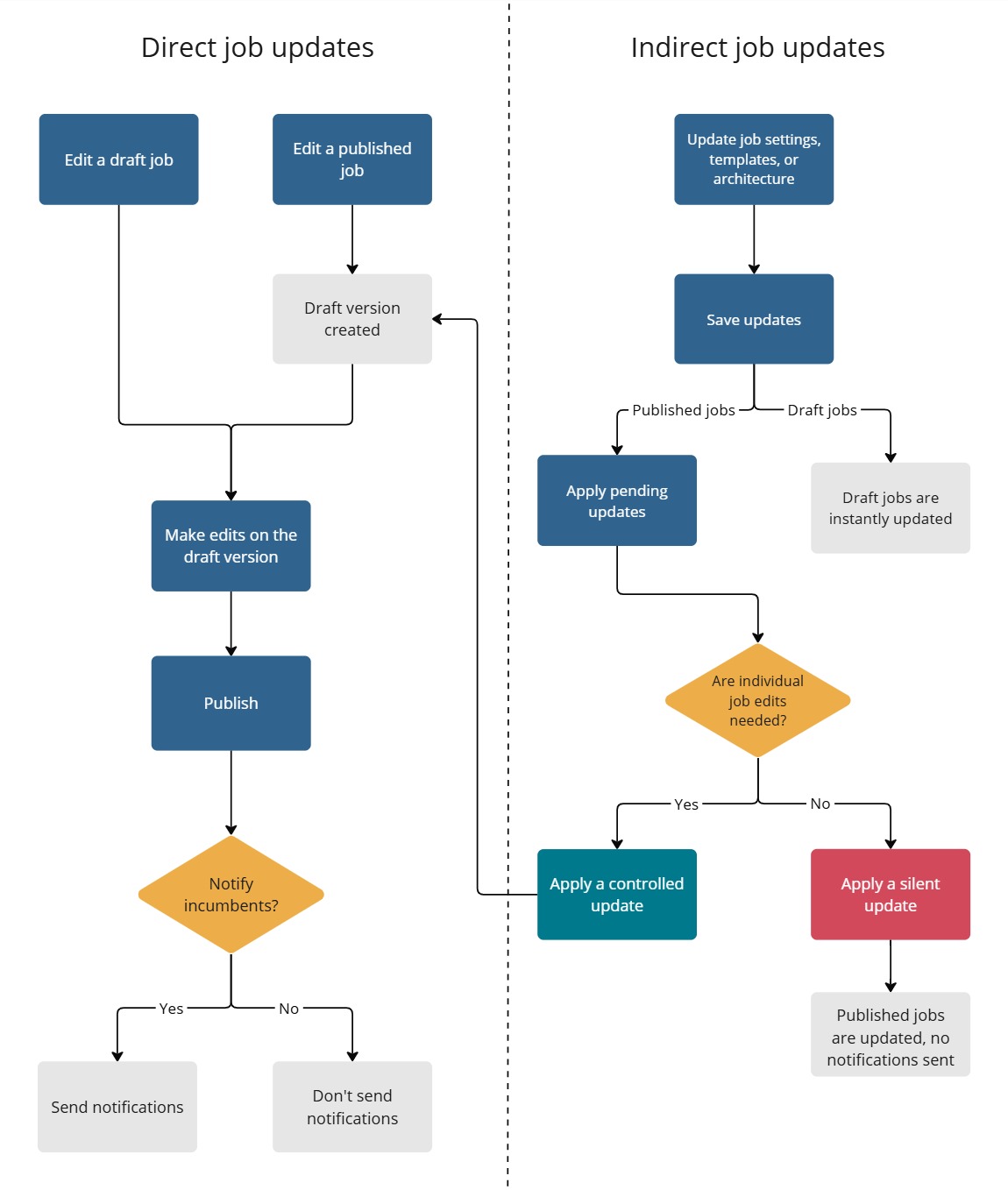
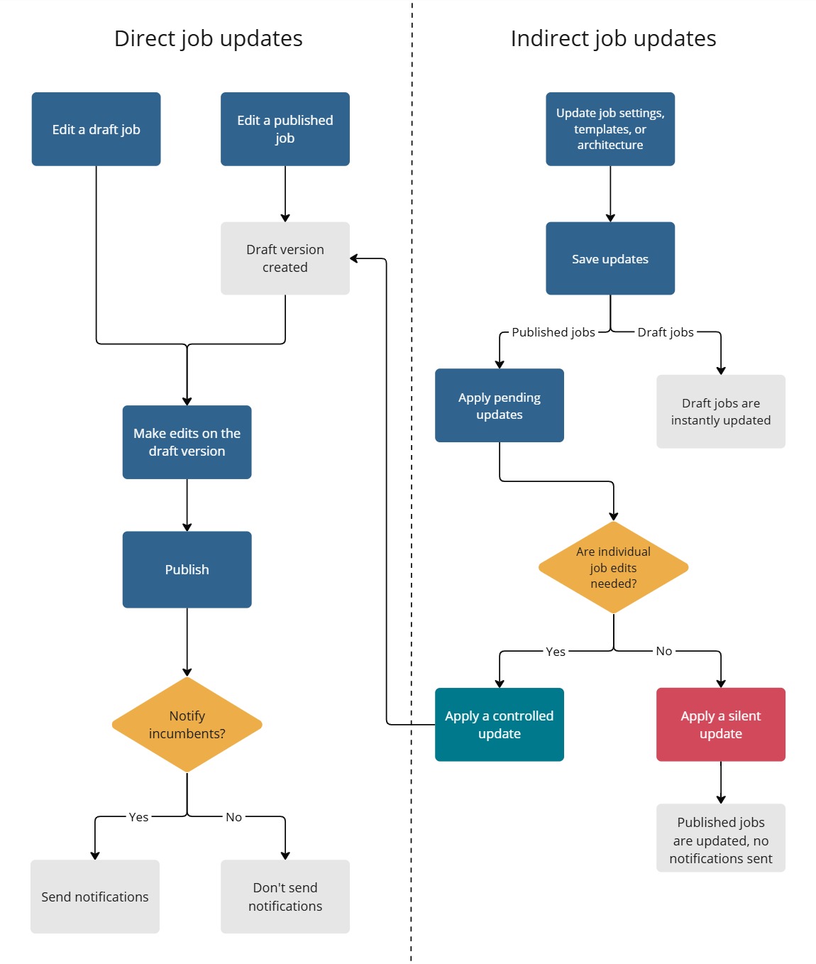
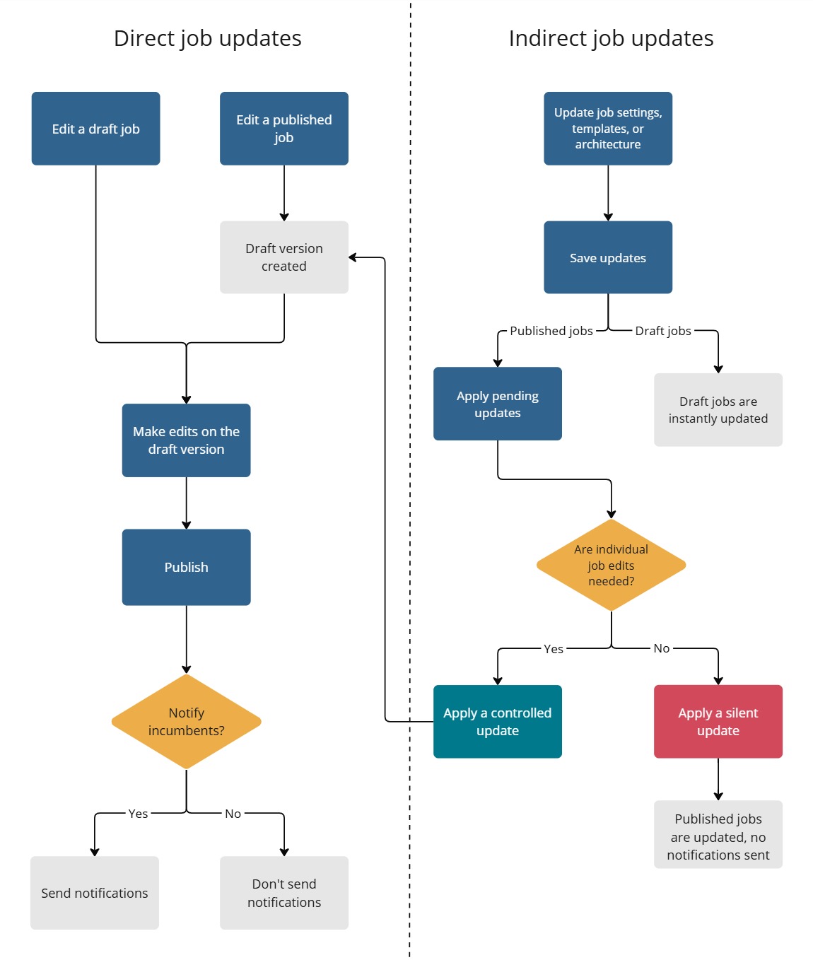
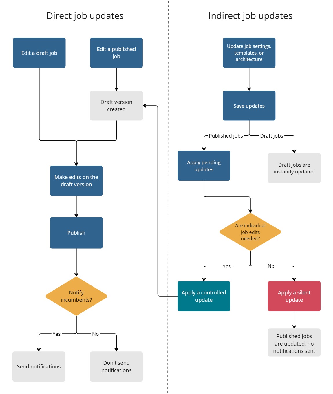
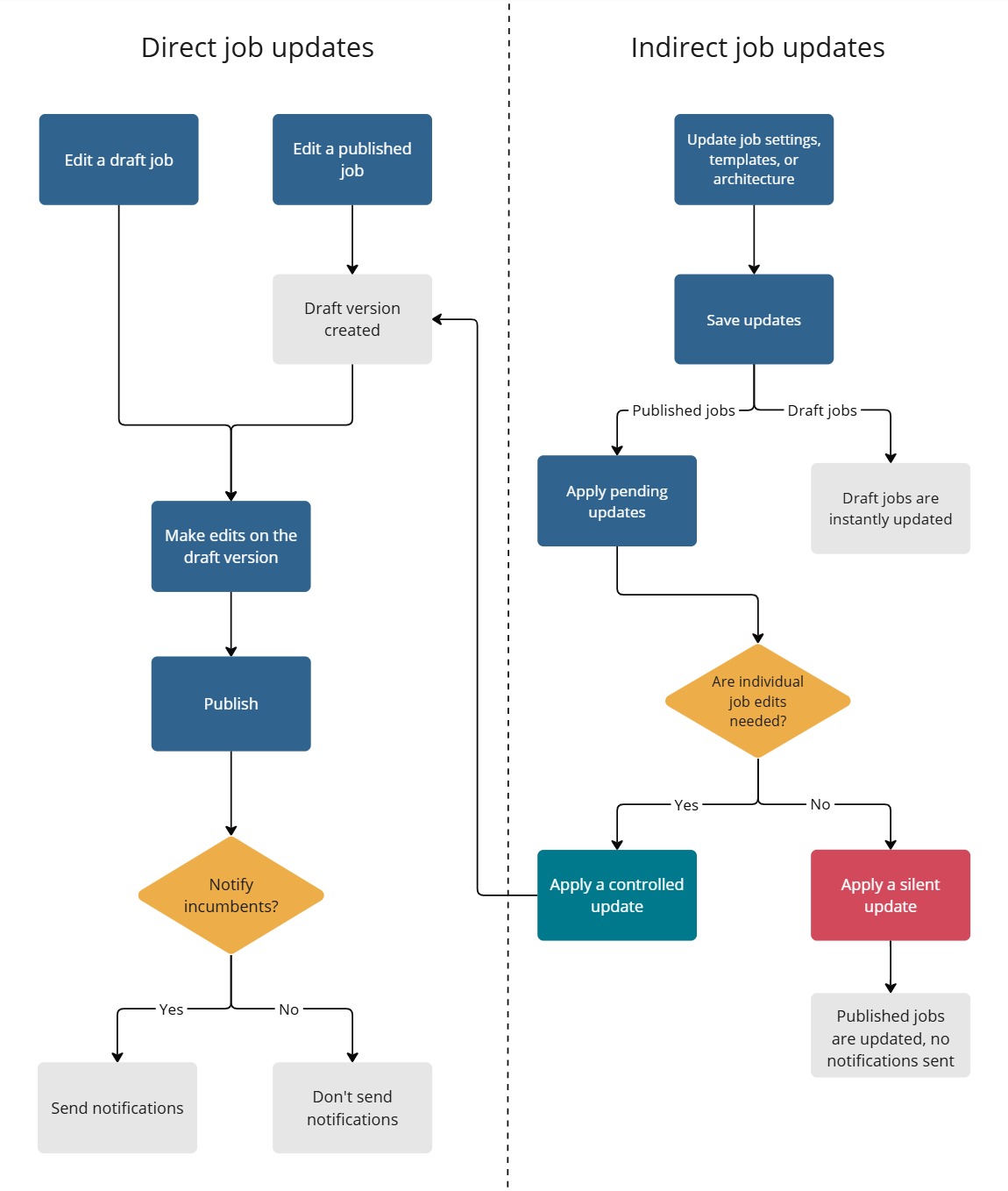
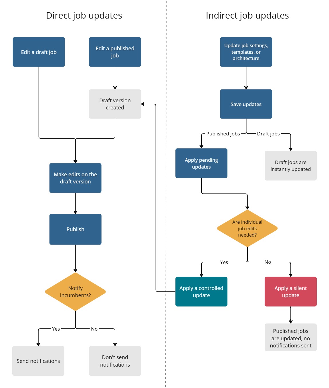
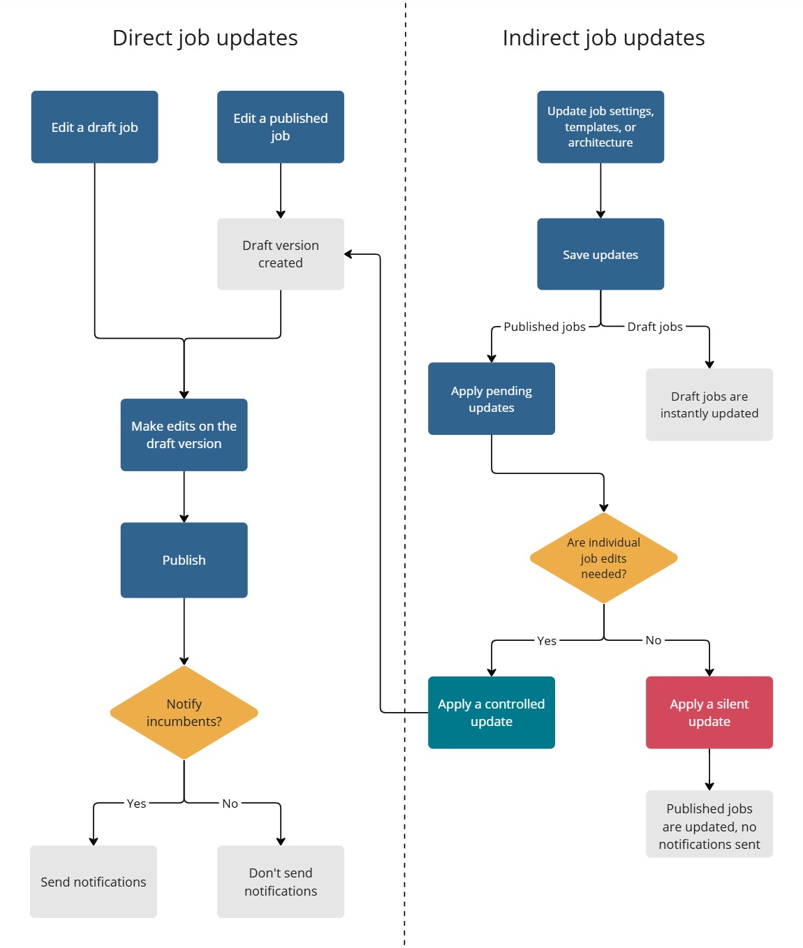
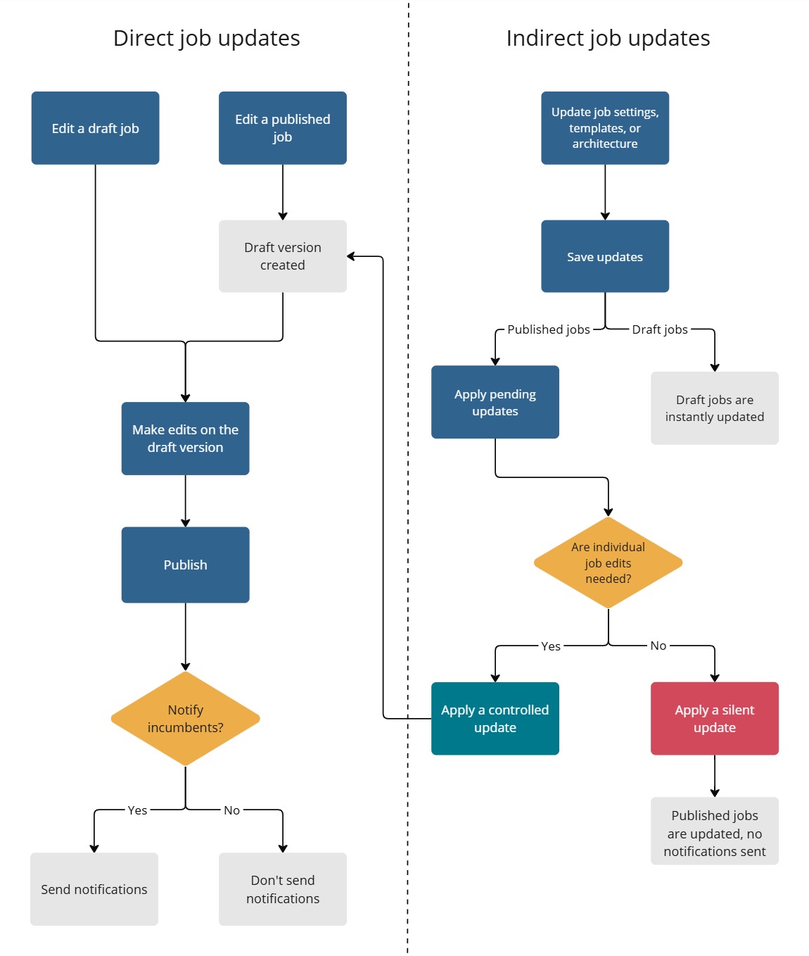
Refer to the diagram below to understand the workflow for direct and indirect job updates:
.jpg?inst-v=493120f8-06a3-42d6-bbd6-ea62d2074d9f)
How do I apply pending (indirect) job updates?
If there are indirect updates, you’ll see a refresh icon in the top right corner of your screen. Click this icon to open a panel listing the changes waiting to be applied to published jobs. You can select which changes you want to apply, and then choose an update process: a silent or a controlled update. This adds a layer of visibility to the changes being made to jobs if there are several admins in your site.

Silent vs controlled indirect job updates
We offer two options for applying indirect job updates to published jobs:
| Controlled update | Silent update | 
|---|---|
| We create a draft version of the job with the update; the published version is untouched. | We publish a new version of the job with the update. We don’t send any notifications to incumbents. The previous version of the job is untouched and can be viewed in the job’s history. Published jobs that already have a draft version are excluded and won’t be re-published. | 
We recommend choosing a controlled update when you’re making substantial changes. This allows you to review the draft version of each affected job and make any further adjustments before publishing. A silent update is a great option when you’re making minor changes like fixing typos.
Which actions trigger an indirect job update?
Related updates are captured by a single entry in the updates panel. These include:
- Properties updated: Turning off, deleting, or renaming a job property or level. 
- Architecture updated: Adding or removing core, leadership, job-family, or career-stream competencies. This also includes setting proficiency levels for leadership competencies. 
- Job template updated: Making any changes to the job description template. 
- Scales updated: Editing, deleting, or turning off a scale. 
- Location changes: Renaming or deleting job locations. 
- Job moves: Moving jobs from one group to another. 
- Bulk actions > Job types: Assigning a type to jobs from the jobs table. 
- Bulk actions > Job levels: Assigning a level to jobs from the jobs table. 
- [Library name] updated: Editing, archiving, or deleting a library item. 
Who can apply indirect job updates?
Users who have the Content administrator, Manage jobs, or Manage libraries permissions can see all pending job updates. However, a user can only apply updates that they have permission to manage.
- Content administrator: Can apply all updates. 
- Manage jobs: Can only apply updates 6-9. 
- Manage libraries: Can only apply update 9. 
Pending updates include changes made by anyone on your site, not only the changes you’ve made. You’ll see the name of the person who made a change under each update. If you’re unsure about whether to choose a silent or a controlled update, we suggest getting in touch with the person who made the change.
I made a change. Why don’t I see an indirect job update?
Check the above list to make sure the action you performed is one that should trigger an update. Next, use the status filter to see if you have any published jobs in your site. Draft jobs are updated as soon as a change is saved. If your site only has draft jobs, you won’t see pending updates.
Can I undo an indirect job update?
There’s no undo option for a pending update. The change has already been applied to draft jobs, so you’ll want to make sure all updates are eventually applied to bring published jobs in line with draft jobs.
If there’s a change you really don’t want to apply or that was made in error, complete the opposite action. For example, if you turned off a job property, turn the same property back on, and then apply both pending changes using the silent update. This won’t recover data deleted from draft jobs, but it will preserve data on your published jobs.
Last updated date discrepancies
The last updated date of a job doesn’t always line up with its version history. Perhaps all your jobs show today’s date, but you haven’t published any jobs today. This occurs after performing an action listed above and before applying the pending update. During that timespan, the jobs have technically been updated, but updates aren’t apparent in published jobs until pending updates is run.
